
Source: First Solar.
First Solar (FSLR +5.53%) and SunPower (SPWR +0.00%) released details of its proposed yieldco offering today in an S-1 filing with the SEC. The new entity, called 8point3 Energy Partners LP, will be a limited partnership co-managed by the two companies that will act as the general partners. The company will own solar assets built by the two, but may also buy other assets in the future.
All of the details won't be available until the company files a final S-1 and prices its IPO, but here's what we learned today.
What the heck is 8point3?
The first question you may have is: What's the significance of 8point3?
The 8point3 moniker translates to 8.3 seconds, which is the amount of time it takes for the sun's solar energy to reach the earth. The scientists and engineers at First Solar and SunPower must love the physics shout-out in the new offering.
What you need to know about 8point3 Energy Partners
In addition to the cool name, some interesting statistics came out of the S-1 filing. For example, First Solar and SunPower have combined to build 39% of new solar installations in the U.S. since 2005, and 11% of the installations in OECD countries. That's incredible market share when you consider how fragmented the solar market is. It also shows why these are two of the strongest players in the industry.
Here are a few operating figures investors should know about the new company's assets.
- At launch, the company will own 432 MW of projects, including four operational utility-scale projects and two utility-scale projects under construction.
- 13% of generating capacity will be residential, commercial, and industrial projects.
- All assets are in the U.S.
- 8point3 has the right of first offer on 1,131 MW of pipeline from SunPower and First Solar.
- 8point3 Energy Partners will target 12%-15% dividend growth annually, although the initial payout was not defined.
Below is a look at the initial assets 8point3 Energy Partners will own.
Source: 8point3 Energy Partners LP SEC Filing.
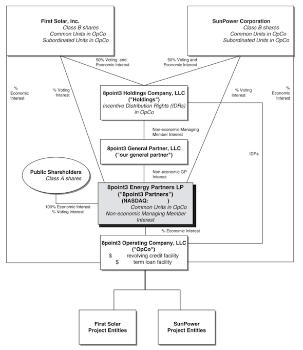
The structure
What's key for First Solar and SunPower shareholders is the structure of the new business. The diagram below lays out the structure well, but the key is that they'll be equal partners in the general partner and will own incentive distribution rights, or IDRs. As the dividend grows, the IDRs will increase, meaning the two companies will make a disproportionate percentage of cash flow to their ownership stakes in the publicly traded company.
Source: 8point3 Energy Partners LP SEC Filing.
This is a similar structure to master limited partnerships, or MLPs, in the oil & gas industry and is something investors considering the yieldco as an investment should understand.
What to think about this new yieldco
As with any IPO, investors should save their final judgement until the final numbers come out. First Solar and SunPower can change a lot of terms in the S-1 today, and we still have no idea how the company will be valued, or how many shares will be sold.
What's encouraging is that both companies have included a diverse set of assets in the new yieldco. Residential and commercial projects will augment the utility-scale projects, and pipeline projects in Chile and Japan will increase international exposure.
For First Solar and SunPower, this offering should add value to both companies, although how they co-manage the company is currently unknown. As of now, it doesn't appear there's anything to keep them from competing for the same projects, and the tension of what to pay for projects down the road could be contentious.
Time will tell how the operations play out, but at launch, it looks like the yieldco will have a solid group of assets to draw cash flow from, and a strong pipeline to draw from. This should add value to First Solar and SunPower, especially when you consider the IDRs. Whether the yieldco itself is a buy will depend on what its value is at IPO.





