Image: First Solar.
The flood of yieldcos on the market is growing, and two of the largest solar companies in the world are now working together to bring direct solar project investments to investors. First Solar (FSLR +1.03%) and SunPower (SPWR +0.00%) are launching 8point3 Energy Partners LP, which will be traded on the Nasdaq exchange and have the ticker symbol CAFD, to own and operate projects the two companies build.
Long term, this will give the two sponsors value from owning part of 8point3 Energy Partners and also from incentive distribution rights, a bonus the companies receive as dividends to shareholders increase. This is similar to SunEdison's (SUNE +0.00%) structure with TerraForm Power (TERP +0.00%), its yieldco subsidiary. Here's what you need to know about this new yieldco.
IPO details
8point3 Energy Partners is selling 20 million shares to the public with the potential for another 3 million if underwriters exercise their overallotment option. According to the filing, shares are expected to sell for $19 to $21, which would lead to a maximum offering of $483 million.
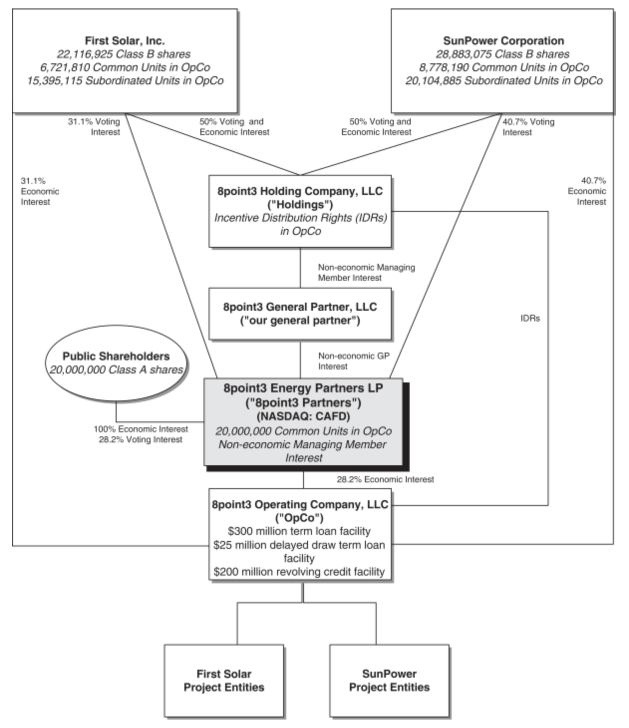
With that money and $525 million in additional borrowing, the yieldco will pay $359.9 million to SunPower and $275.6 million to First Solar for the projects they're including at IPO. SunPower will also own 28.9 million shares (a 40.7% interest in 8point3 Energy Partners) and First Solar will get 22.1 million shares (a 31.1% interest).
Source: 8point3 Energy Partners SEC filing.
The company intends to pay an initial quarterly dividend of $0.2097 per share, which would be a 4.2% yield at the midpoint of the offering range.
What this yieldco is
Unlike TerraForm Power and NRG Yield (NYLD 0.91%), 8point3 Energy Partners so far doesn't plan on owning anything but solar projects. The other two are branching into other renewables, and NRG Yield even owns some fossil fuel plants.
8point3 will also, at least initially, own only projects from First Solar and SunPower, two of the most experienced project builders in the industry. That should give investors confidence in the performance of the projects they're getting.
Image: SunPower.
The benefit for First Solar and SunPower
What the two sponsors get from the yieldco is the ability to extract value at three points in time.
First, they will record revenue and earnings when projects are pushed down to the yieldco, instead of creating a complex income statement as they have been in recent years holding projects on the balance sheet.
They'll also both receive distributions from the common shares they own in the yieldco. As public investors are paid more so are First Solar and SunPower.
But the big benefit is something called incentive distribution rights, or IDRs. As payouts to shareholders grow, the sponsors will get a larger percentage of the payout as an incentive and split the IDRs 50/50. Under the current structure, below a $0.31455 per share distribution payout there's no IDR payment but between a quarterly payment of $0.31455 and $0.366975 85% of the cash distributed goes to shareholders and 15% is paid to IDR holders. Between payouts of $0.366975 and $0.4194 per share 75% goes to shareholders and 25% is paid to IDR holders. Above that, the cash distributed is split 50/50 between shareholders and IDR holders. This is where the real value could be created over an extended period.
Another yieldco catching the market's eye
Given the success of previous yieldcos on the market, this will be one for solar investors to watch. With two of the industry's biggest names behind it, the yieldco will show transparently how much value is really generated from two solar companies.
The IPO details will be soon be finalized. When 8point3 Energy Partners hits the market check back right here for more details.







